🔥ГДЗ под запретом?

Упр.3.310 ГДЗ Виленкин Жохов 5 класс Часть 1, Просвещение (Математика)

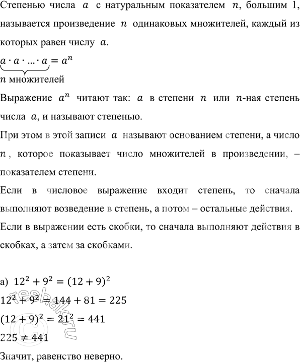
Решение #1 (Учебник 2023)

Изображение Установите, верно ли равенство:а) 12^2 + 9^2 = (12 + 9)^2;   в) 12^2 + 9^2 = 15^2;б) 13^2 - 5^2 = (13 - 5)^2;   г) 13^2 - 5^2 =...

Решение #2 (Учебник 2023)

Изображение Установите, верно ли равенство:а) 12^2 + 9^2 = (12 + 9)^2;   в) 12^2 + 9^2 = 15^2;б) 13^2 - 5^2 = (13 - 5)^2;   г) 13^2 - 5^2 =...
Дополнительное изображение

Рассмотрим вариант решения задания из учебника Виленкин, Жохов, Александрова 5 класс, Просвещение:
Установите, верно ли равенство:
а) 12^2 + 9^2 = (12 + 9)^2; в) 12^2 + 9^2 = 15^2;
б) 13^2 - 5^2 = (13 - 5)^2; г) 13^2 - 5^2 = 12^2.

*Цитирирование задания со ссылкой на учебник производится исключительно в учебных целях для лучшего понимания разбора решения задания.
*К сожалению, временные проблемы с публикацией комментариев с мобильных устройств.