Упр.3.269 ГДЗ Виленкин Жохов 5 класс Часть 1, Просвещение (Математика)

Решение #1 (Учебник 2023)

Изображение Вычислите удобным способом, изменив порядок действий на основании свойств сложения, вычитания и умножения:а) 37 + 246 + 63;   в) 247 - 44 - 56;   д) 18 · 8 + 8 ·...

Решение #2 (Учебник 2023)

Изображение Вычислите удобным способом, изменив порядок действий на основании свойств сложения, вычитания и умножения:а) 37 + 246 + 63;   в) 247 - 44 - 56;   д) 18 · 8 + 8 ·...
Дополнительное изображение

Рассмотрим вариант решения задания из учебника Виленкин, Жохов, Александрова 5 класс, Просвещение:
Вычислите удобным способом, изменив порядок действий на основании свойств сложения, вычитания и умножения:
а) 37 + 246 + 63; в) 247 - 44 - 56; д) 18 · 8 + 8 · 82;
б) 671 + 98 - 71; г) 50 · 51 · 2; е) 146 · 17 - 46 · 17.

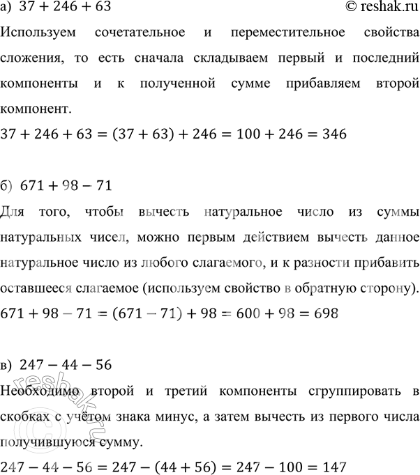
а) 37+246+63
Используем сочетательное и переместительное свойства сложения, то есть сначала складываем первый и последний компоненты и к полученной сумме прибавляем второй компонент.
37+246+63=(37+63)+246=100+246=346

б) 671+98-71
Для того, чтобы вычесть натуральное число из суммы натуральных чисел, можно первым действием вычесть данное натуральное число из любого слагаемого, и к разности прибавить оставшееся слагаемое (используем свойство в обратную сторону).
671+98-71=(671-71)+98=600+98=698

в) 247-44-56
Необходимо второй и третий компоненты сгруппировать в скобках с учётом знака минус, а затем вычесть из первого числа получившуюся сумму.
247-44-56=247-(44+56)=247-100=147

г) 50•51•2
Используем сочетательное и переместительное свойства умножения, то есть сначала умножаем первый и последний компоненты и полученное произведение умножаем на второй компонент.
50•51•2=(50•2)•51=100•51=5 100

д) 18•8+8•82
Используем распределительное свойство умножения относительно сложения, то есть выносим одинаковый множитель за скобку, выполняем сложение в скобках, а затем полученную сумму умножаем на вынесенный множитель.
18•8+8•82=8•(18+82)=8•100=800

е) 146•17-46•17
Используем распределительное свойство умножения относительно вычитания, то есть выносим одинаковый множитель за скобку, выполняем вычитание в скобках, а затем полученную разность умножаем на вынесенный множитель.
146•17-46•17=17•(146-46)=17•100=1 700

*Цитирирование задания со ссылкой на учебник производится исключительно в учебных целях для лучшего понимания разбора решения задания.
*размещая тексты в комментариях ниже, вы автоматически соглашаетесь с пользовательским соглашением