🔥ГДЗ под запретом?

Упр.3.259 ГДЗ Виленкин Жохов 5 класс Часть 1, Просвещение (Математика)

Решение #1 (Учебник 2023)

Изображение Чтобы приготовить состав для полировки медных изделий, берут 10 частей воды, 5 частей нашатырного спирта и 2 части мела. Сколько получится состава, если для его...

Решение #2 (Учебник 2020)

Изображение Чтобы приготовить состав для полировки медных изделий, берут 10 частей воды, 5 частей нашатырного спирта и 2 части мела. Сколько получится состава, если для его...

Решение #3 (Учебник 2020)

Изображение Чтобы приготовить состав для полировки медных изделий, берут 10 частей воды, 5 частей нашатырного спирта и 2 части мела. Сколько получится состава, если для его...
Дополнительное изображение

Рассмотрим вариант решения задания из учебника Виленкин, Жохов, Александрова 5 класс, Просвещение:
Чтобы приготовить раствор для мыльных пузырей, берут 40 частей воды, 12 частей жидкости для мытья посуды и 2 части сахара или глицерина (по объёму). Сколько получится раствора, если для его приготовления потребуется на 50 мл жидкости для мытья посуды больше, чем сахара?

Чтобы приготовить состав для полировки медных изделий, берут 10 частей воды, 5 частей нашатырного спирта и 2 части мела. Сколько получится состава, если для его приготовления потребуется на 55 г воды больше, чем нашатырного спирта?

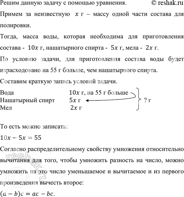
Решим данную задачу с помощью уравнения.
Примем за неизвестную x г – массу одной части состава для полировки.
Тогда, масса воды, которая необходима для приготовления состава - 10x г, нашатырного спирта - 5x г, мела - 2x г.
По условию задачи, для приготовления состава воды будет израсходовано на 55 г больше, чем нашатырного спирта.
Составим краткую запись условий задачи.
То есть можно записать:
10x-5x=55
Согласно распределительному свойству умножения относительно вычитания для того, чтобы умножить разность на число, можно умножить на это число уменьшаемое и вычитаемое и из первого произведения вычесть второе:
(a-b)c=ac-bc.
Воспользуемся данным равенством и запишем, что:
(10-5)x=55
Или, выполнив вычитание:
5x=55
Неизвестным является множитель x.
Для того, чтобы найти неизвестный множитель, необходимо произведение разделить на известный множитель, получим:
x=55:5
Или, выполнив вычитание:
x=11 (г) – масса одной части состава для полировки.
Для приготовления состава берут 10x г воды, 5x г нашатырного спирта и 2x г мела, то есть масса всего состава:
10x+5x+2x=17x г.
Получили, что одна часть состава имеет массу 11 г, значит, весь состав имеет массу:
17x=17•11=187 (г) – масса всего состава для полировки.

Ответ: 187 г.

*Цитирирование задания со ссылкой на учебник производится исключительно в учебных целях для лучшего понимания разбора решения задания.
*К сожалению, временные проблемы с публикацией комментариев с мобильных устройств.