Упр.3.138 ГДЗ Сборник упражнений Босова 7-9 класс (Информатика)
Решение #1

Рассмотрим вариант решения задания из учебника Босова, Аквилянов 9 класс, Просвещение:
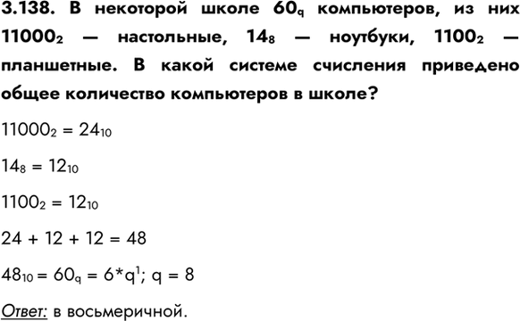
3.138. В некоторой школе 60q компьютеров, из них 11000 2 — настольные, 14 8 — ноутбуки, 1100 2 — планшетные. В какой системе счисления приведено общее количество компьютеров в школе?
11000 2 = 24 10
14 8 = 12 10
11002 = 1210
24 + 12 + 12 = 48
48 10 = 60q = 6*q^1; q = 8
Ответ: в восьмеричной.
Популярные решебники 9 класс Все решебники
*К сожалению, временные проблемы с публикацией комментариев с мобильных устройств.