Упр.294 ГДЗ Мерзляк Полонский 6 класс (Математика)
Решение #1
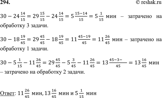
Решение #2

Рассмотрим вариант решения задания из учебника Мерзляк, Полонский, Якир 6 класс, Вентана-Граф:
294 На компьютере обработали три задачи в течении 30 мин. На первую и вторую задачи было затрачено 24*14/15 мин, а на вторую и третью ? 18*19/45 мин. Сколько минут было затрачено на обработку каждой задачи?
Похожие решебники
Популярные решебники 6 класс Все решебники
*К сожалению, временные проблемы с публикацией комментариев с мобильных устройств.