Упр.291 ГДЗ Мерзляк 9 класс (Алгебра)
Решение #1 (Учебник 2024)
Решение #2 (Учебник 2021)
Решение #3 (Учебник 2021)

Рассмотрим вариант решения задания из учебника Мерзляк, Полонская, Якир 9 класс, Просвещение:
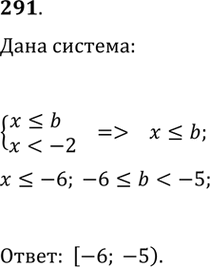
При каких значениях b наибольшим целым решением системы неравенств {x?b, x<-2} является число -6?
Известно, что точка К(-5; 10) принадлежит графику функции у = ах^2. Найдите значение а.
Похожие решебники
Популярные решебники 9 класс Все решебники
*размещая тексты в комментариях ниже, вы автоматически соглашаетесь с пользовательским соглашением