Упр.273 ГДЗ Рыбченкова Александрова 8 класс (Русский язык)
|
Не совпадает с вашим учебником? Посмотрите обновленный решебник |
Решение #1 (Учебник 2023)
Решение #2 (Учебник 2023)
Решение #3 (Учебник 2017)

Рассмотрим вариант решения задания из учебника Рыбченкова, Александрова 8 класс, Просвещение:
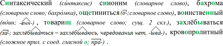
Синтаксический с..ноним, б..хр..ма, ..щ..тиниться, в..инстве(н, нн)ый, т..варищ(?), з..хлёб..ваться, кров..пр..литный, (н..)приятель.
Синтаксический синоним, бахрома, ощетиниться, воинственный, товарищ, захлёбываться, кровопролитный, неприятель.
Спишите предложения, вставляя пропущенные буквы и расставляя знаки препинания.
1) Вдали ближе к роще стучали т..поры. (И. Тургенев) 2) Теперь же после пол..водья это была река саженей в шесть. (А. Чехов) 3) Где-то там на просторах Азии родилась эта то затухающая то вспыхива..щая вражда. (А.Варламов) 4) Я решил остаться ещё на день зан..чевав в лесу в версте от озера. (И. Ефремов) 5) В небе по ночам гр..хотал гром а днём ближе к полудню пел жаворонок. (Г. Андреев) 6) Молодая девушка лет двадцати радушно улыбаясь пр..гласила меня в гостиную. (И. Павлов) 7) Здесь на лесистом берегу пруда он утомлённый задыха..щ..йся развал..вался на густой сыроватой траве утопая в ней. (Л.Андреев)
Подчеркните уточняемые и уточняющие члены предложения.
Похожие решебники
Популярные решебники 8 класс Все решебники
*К сожалению, временные проблемы с публикацией комментариев с мобильных устройств.