Упр.273 ГДЗ Мерзляк Полонский 5 класс (Математика)
Решение #1 (Учебник 2024)
Решение #2 (Учебник 2019)
Решение #3 (Учебник 2019)

Рассмотрим вариант решения задания из учебника Мерзляк, Полонский, Якир 5 класс, Просвещение:
Среди приведённых выражений укажите: а) числовые выражения; б) буквенные выражения; в) формулы:
1) 408 - 125; 4) ху - 4с;
2) а + 14; 5) р = 6а;
3) m = 7n - 8; 6) 52 - (23 + 10).
Решите с помощью уравнения задачу.
1) Оксана задумала число. Если к этому числу прибавить 43 и полученную сумму вычесть из числа 96, то получим число 25. Какое число задумала Оксана?
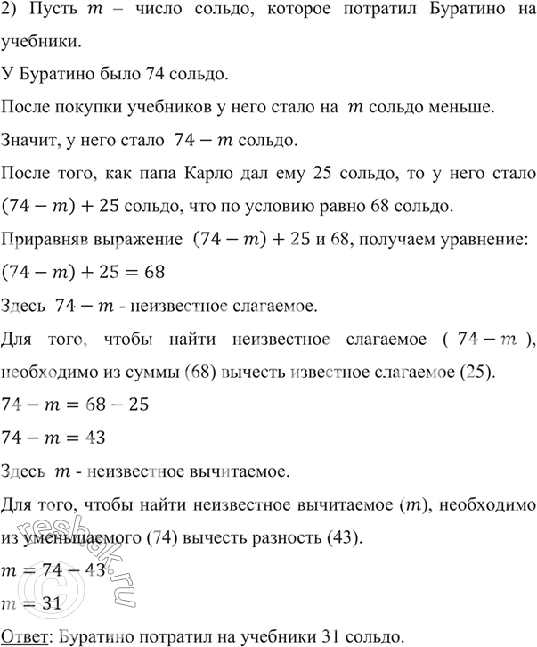
2) У Буратино было 74 сольдо. После того как он купил себе учебники для школы, папа Карло дал ему 25 сольдо. Тогда у Буратино стало 68 сольдо. Сколько сольдо потратил Буратино на учебники?
Похожие решебники
Популярные решебники 5 класс Все решебники
*размещая тексты в комментариях ниже, вы автоматически соглашаетесь с пользовательским соглашением