🔥ГДЗ под запретом?

Параграф 27 Вопрос 8 ГДЗ Рудзитис Фельдман 8 класс (Химия)

Решение #1

Изображение 8.	Вычислите объём воздуха, из которого при сжижении было выделено 21 л кислорода. Объемную долю кислорода округлите до целых.8 Допишите уравнение реакции горения...

Решение #2

Изображение 8.	Вычислите объём воздуха, из которого при сжижении было выделено 21 л кислорода. Объемную долю кислорода округлите до целых.8 Допишите уравнение реакции горения...

Рассмотрим вариант решения задания из учебника Рудзитис, Фельдман 8 класс, Просвещение:
8. Вычислите объём воздуха, из которого при сжижении было выделено 21 л кислорода. Объемную долю кислорода округлите до целых.

8 Допишите уравнение реакции горения этана (С2Н6) в кислороде расставьте коэффициенты.
с2н6 + O2 = ... + ...
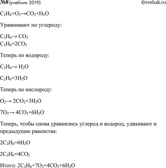
C2H6+O2 > CO2+H2O
Уравнивают по углероду:
C2H6 > CO2
C2H6=2CO2
Теперь по водороду:
C2H6 > H2O
C2H6=3H2O
Теперь по кислороду:
O2 > 2CO2+3H2O
7O2 > 4CO2+6H2O
Теперь, чтобы снова уравнялись углерод и водород, удваивают и предыдущие равенства:
2C2H6=6H2O
2C2H6=4CO2
Итого: 2C2H6+7O2=4CO2+6H2O
*Цитирирование задания со ссылкой на учебник производится исключительно в учебных целях для лучшего понимания разбора решения задания.
*К сожалению, временные проблемы с публикацией комментариев с мобильных устройств.