Упр.26.9 ГДЗ Мерзляк 10 класс Углубленный уровень (Алгебра)
Решение #1

Рассмотрим вариант решения задания из учебника Мерзляк, Номировский, Поляков 10 класс, Просвещение:
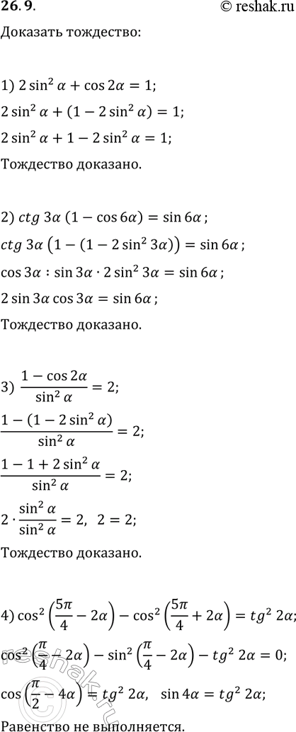
26.9. Докажите тождество:
1) 2sin^2(?)+cos(2?)=1;
2) ctg(3?)(1-cos(6?))=sin(6?);
3) (1-cos(2?))/sin^2(?)=2;
4) cos^2(5?/4-2?)-cos^2(5?/4+2?)=tg^2(2?).
Похожие решебники
Популярные решебники 10 класс Все решебники
*размещая тексты в комментариях ниже, вы автоматически соглашаетесь с пользовательским соглашением