Упр.258 ГДЗ Мерзляк Полонский 5 класс (Математика)
Решение #1 (Учебник 2024)
Решение #2 (Учебник 2024)
Решение #3 (Учебник 2019)
Решение #4 (Учебник 2019)

Рассмотрим вариант решения задания из учебника Мерзляк, Полонский, Якир 5 класс, Просвещение:
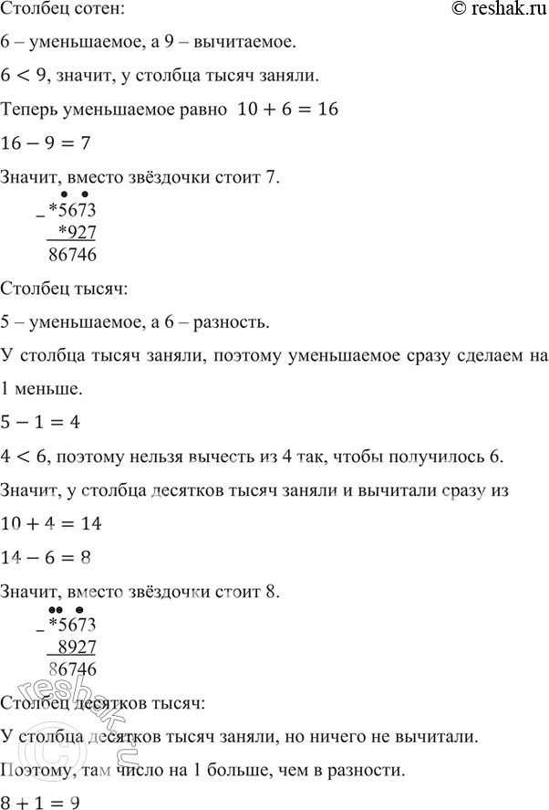
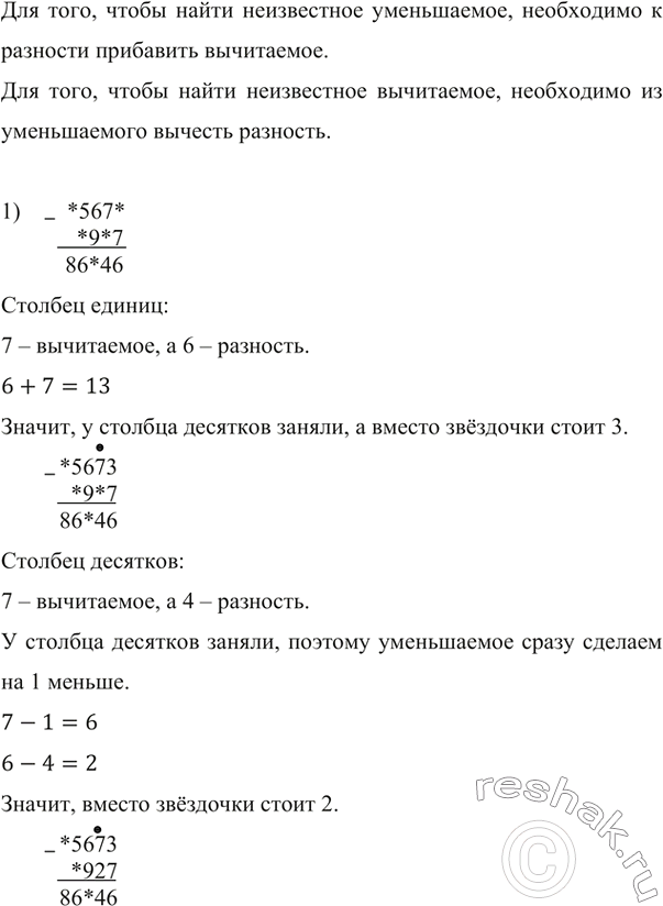
Вместо звездочек поставьте цифры так, чтобы вычитание было выполнено верно:
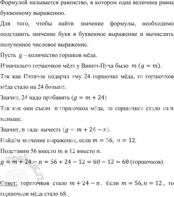
У Винни-Пуха было m горшочков мёда. Пятачок подарил ему ещё 24 горшочка, и они вместе съели n горшочков мёда. Сколько горшочков мёда осталось после этого у Винни-Пуха? Вычислите значение полученного выражения, если m = 56, n = 12.
Похожие решебники
Популярные решебники 5 класс Все решебники
*размещая тексты в комментариях ниже, вы автоматически соглашаетесь с пользовательским соглашением