Упр.252 ГДЗ Колягин Ткачёва 7 класс (Алгебра)
Решение #1 (Учебник 2023)
Решение #2 (Учебник 2012)

Рассмотрим вариант решения задания из учебника Колягин, Ткачёва, Фёдорова 7 класс, Просвещение:
Установить, являются ли равносильными уравнения:
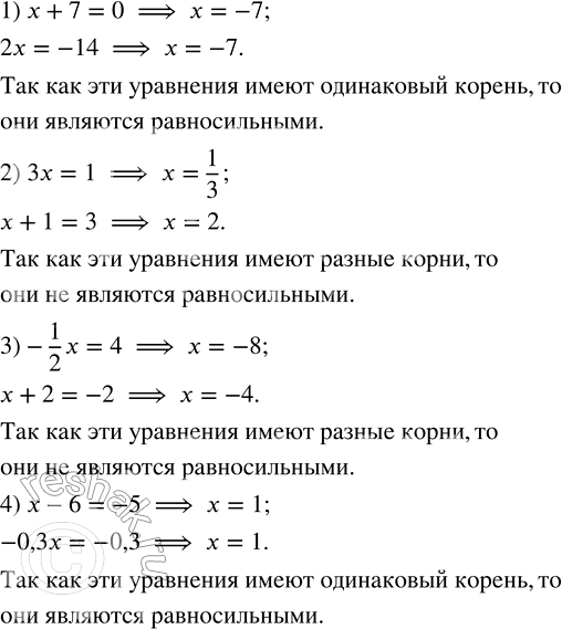
1) x + 7 = 0 и 2x = -14; 2) 3x = 1 и x + 1 = 3;
3) -1/2 x = 4 и x + 2 = -2; 4) x - 6 = -5 и -0,3x = -0,3.
Упростить:
1) 12,5x^2+y^2-(8x^2-5y^2-(-10x^2+(5,5x^2-6y^2 )));
2) 0,6ab^2+(2a^3+b^3-(3ab^2-(a^3+2,4ab^2-b^3 ))).
Популярные решебники 7 класс Все решебники
*К сожалению, временные проблемы с публикацией комментариев с мобильных устройств.