Тема 25 Часть 2 ГДЗ Рабочая тетрадь Габриелян 11 класс (Химия)

Изображение Часть II• Вопрос 1Соляная кислота взаимодействует со следующими из перечисленных ниже веществ: медь, магний, оксид меди (II), оксид кремния (IV), сульфат калия,...
Дополнительное изображение

Рассмотрим вариант решения задания из учебника Габриелян, Сладков 11 класс, Просвещение:
Часть II
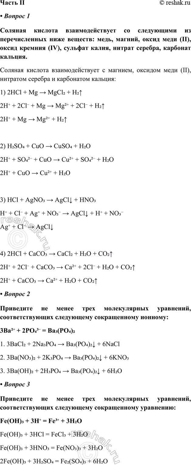
• Вопрос 1
Соляная кислота взаимодействует со следующими из перечисленных ниже веществ: медь, магний, оксид меди (II), оксид кремния (IV), сульфат калия, нитрат серебра, карбонат кальция.
Соляная кислота взаимодействует с магнием, оксидом меди (II), нитратом серебра и карбонатом кальция:
1) 2HCl + Mg > MgCl2 + H2^
2H+ + 2Cl- + Mg > Mg2+ + 2Cl- + H2^
2H+ + Mg > Mg2+ + H2^
2) H2SO4 + CuO > CuSO4 + H2O
2H+ + SO42- + CuO > Cu2+ + SO42- + H2O
2H+ + CuO > Cu2+ + H2O
3) HCl + AgNO3 > AgClv + HNO3
H+ + Cl- + Ag+ + NO3- > AgClv + H+ + NO3-
Ag+ + Cl- > AgClv
4) 2HCl + CaCO3 > CaCl2 + H2O + CO2^
2H+ + 2Cl- + CaCO3 > Ca2+ + 2Cl- + H2O + CO2^
2H+ + CaCO3 > Ca2+ + H2O + CO2^
• Вопрос 2
Приведите не менее трех молекулярных уравнений, соответствующих следующему сокращенному ионному:
3Ba2+ + 2PO43- = Ba3(PO4)2
1. 3BaCl2 + 2Na3PO4 > Ba3(PO4)2v + 6NaCl
2. 3Ba(NO3)2 + 2K3PO4 > Ba3(PO4)2v + 6KNO3
3. 3Ba(OH)2 + 2H3PO4 > Ba3(PO4)2v + 6H2O
• Вопрос 3
Приведите не менее трех молекулярных уравнений, соответствующих следующему сокращенному уравнению:
Fe(OH)3 + 3H+ = Fe3+ + 3H2O
Fe(OH)3 + 3HCl = FeCl3 + 3H2O
Fe(OH)3 + 3HNO3 = Fe(NO3)3 + 3H2O
2Fe(OH)3 + 3H2SO4 = Fe2(SO4)3 + 6H2O
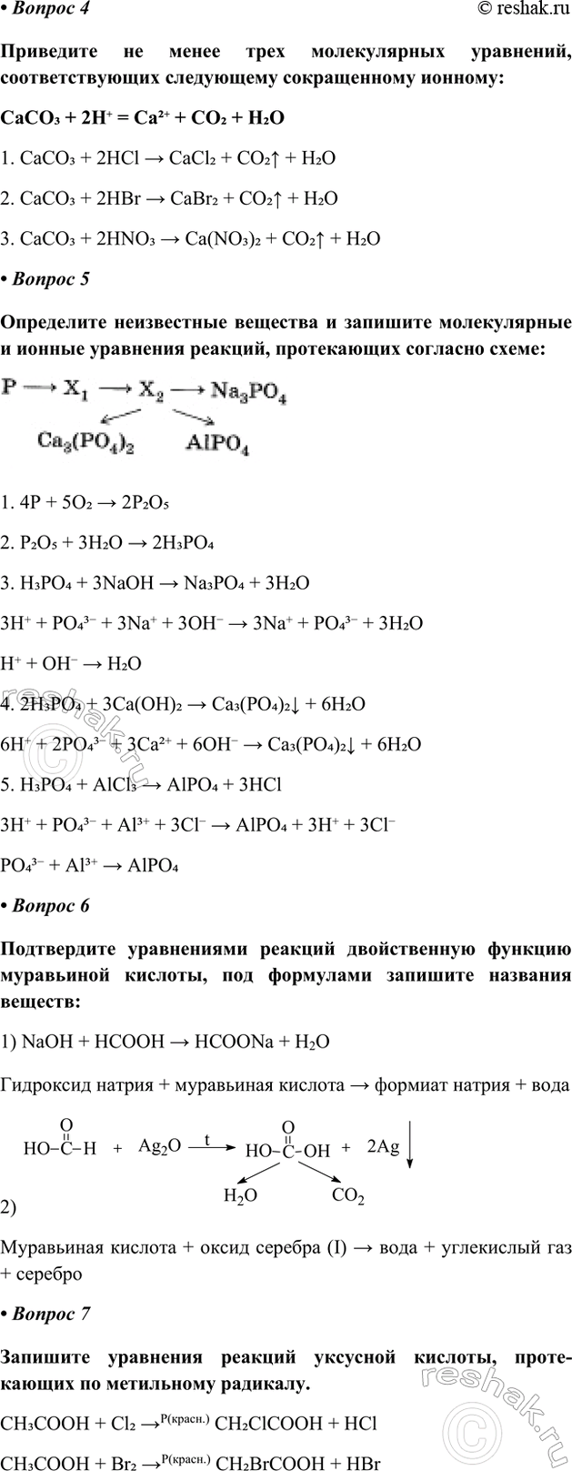
• Вопрос 4
Приведите не менее трех молекулярных уравнений, соответствующих следующему сокращенному ионному:
CaCO3 + 2H+ = Ca2+ + CO2 + H2O
1. CaCO3 + 2HCl > CaCl2 + CO2^ + H2O
2. CaCO3 + 2HBr > CaBr2 + CO2^ + H2O
3. CaCO3 + 2HNO3 > Ca(NO3)2 + CO2^ + H2O
• Вопрос 5
Определите неизвестные вещества и запишите молекулярные и ионные уравнения реакций, протекающих согласно схеме:
1. 4P + 5O2 > 2P2O5
2. P2O5 + 3H2O > 2H3PO4
3. H3PO4 + 3NaOH > Na3PO4 + 3H2O
3H+ + PO43- + 3Na+ + 3OH- > 3Na+ + PO43- + 3H2O
H+ + OH- > H2O
4. 2H3PO4 + 3Ca(OH)2 > Ca3(PO4)2v + 6H2O
6H+ + 2PO43- + 3Ca2+ + 6OH- > Ca3(PO4)2v + 6H2O
5. H3PO4 + AlCl3 > AlPO4 + 3HCl
3H+ + PO43- + Al3+ + 3Cl- > AlPO4 + 3H+ + 3Cl-
PO43- + Al3+ > AlPO4
• Вопрос 6
Подтвердите уравнениями реакций двойственную функцию муравьиной кислоты, под формулами запишите названия веществ:
1) NaOH + HCOOH > HCOONa + H2O
Гидроксид натрия + муравьиная кислота > формиат натрия + вода
2)
Муравьиная кислота + оксид серебра (I) > вода + углекислый газ + серебро
• Вопрос 7
Запишите уравнения реакций уксусной кислоты, проте-кающих по метильному радикалу.
CH3COOH + Cl2 > P(красн.) CH2ClCOOH + HCl
CH3COOH + Br2 > P(красн.) CH2BrCOOH + HBr
*Цитирирование задания со ссылкой на учебник производится исключительно в учебных целях для лучшего понимания разбора решения задания.
*К сожалению, временные проблемы с публикацией комментариев с мобильных устройств.