🔥ГДЗ под запретом?

Дополнительное задание на стр.188 ГДЗ Кузнецова Лёвкин 11 класс (Химия)

Решение #1

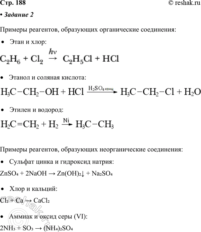
Изображение Задание. Приведите примеры других веществ, которые являются реагентами при образовании неорганических и органических соединений.Примеры реагентов, образующих...

Рассмотрим вариант решения задания из учебника Кузнецова, Лёвкин, Шаталов 11 класс, Просвещение:
Задание. Приведите примеры других веществ, которые являются реагентами при образовании неорганических и органических соединений.

Примеры реагентов, образующих органические соединения:
• Этан и хлор
• Этанол и соляная кислота
• Этилен и водород
Примеры реагентов, образующих неорганические соединения:
• Сульфат цинка и гидроксид натрия:
ZnSO4 + 2NaOH > Zn(OH)2v + Na2SO4
• Хлор и кальций:
Cl2 + Ca > CaCl2
• Аммиак и оксид серы (VI):
2NH3 + SO3 > (NH4)2SO4
*Цитирирование задания со ссылкой на учебник производится исключительно в учебных целях для лучшего понимания разбора решения задания.
*К сожалению, временные проблемы с публикацией комментариев с мобильных устройств.