🔥ГДЗ под запретом?

Дополнительное задание на стр.181 ГДЗ Кузнецова Лёвкин 11 класс (Химия)

Решение #1

Изображение Задание. Сравните свойства металла железа и неметалла серы.Железо – типичный металл, d-элемент с 2 внешними электронами и частично заполненной d-орбиталью:26Fe...
Дополнительное изображение

Рассмотрим вариант решения задания из учебника Кузнецова, Лёвкин, Шаталов 11 класс, Просвещение:
Задание. Сравните свойства металла железа и неметалла серы.

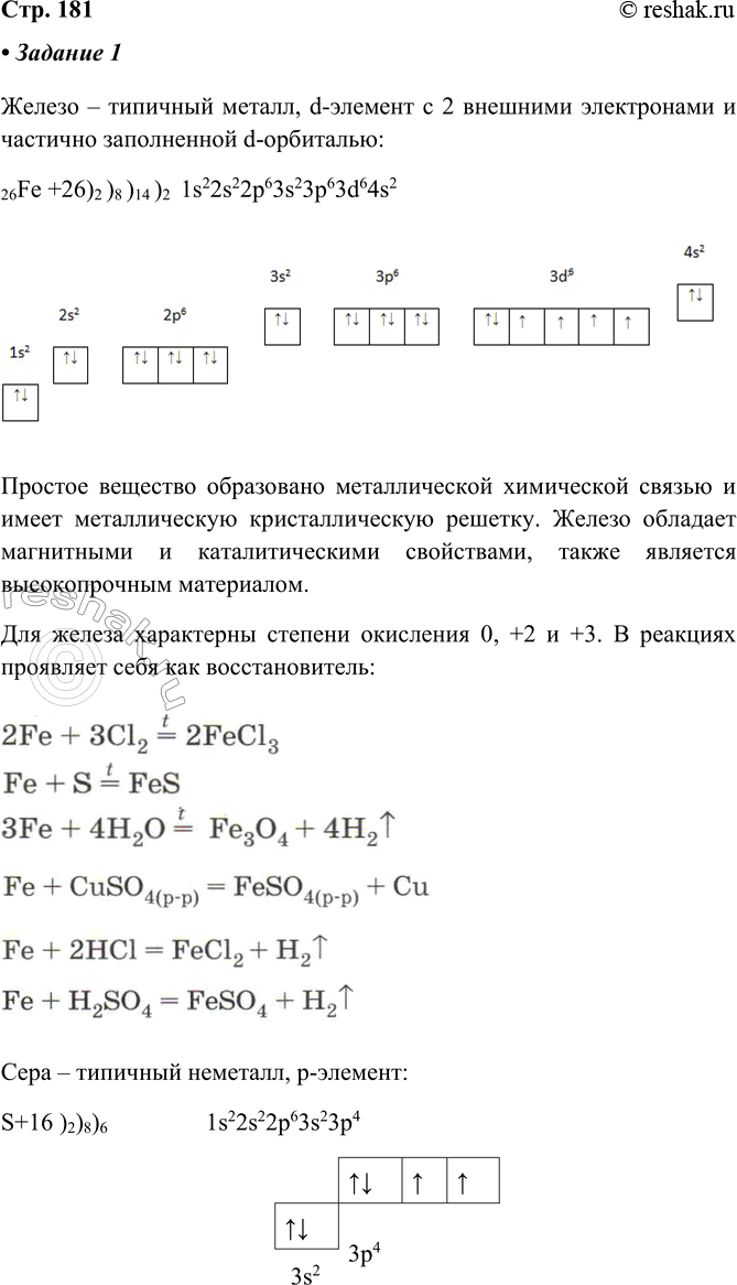
Железо – типичный металл, d-элемент с 2 внешними электронами и частично заполненной d-орбиталью:
26Fe +26)2 )8 )14 )2 1s22s22p63s23p63d64s2
Простое вещество образовано металлической химической связью и имеет металлическую кристаллическую решетку. Железо обладает магнитными и каталитическими свойствами, также является высокопрочным материалом.
Для железа характерны степени окисления 0, +2 и +3. В реакциях проявляет себя как восстановитель
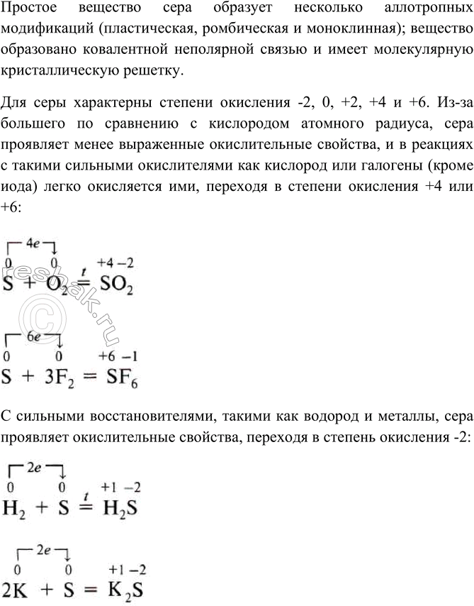
Сера – типичный неметалл, p-элемент:
S+16 )2)8)6 1s22s22p63s23p4
Простое вещество сера образует несколько аллотропных модификаций (пластическая, ромбическая и моноклинная); вещество образовано ковалентной неполярной связью и имеет молекулярную кристаллическую решетку.
Для серы характерны степени окисления -2, 0, +2, +4 и +6. Из-за большего по сравнению с кислородом атомного радиуса, сера проявляет менее выраженные окислительные свойства, и в реакциях с такими сильными окислителями как кислород или галогены (кроме иода) легко окисляется ими, переходя в степени окисления +4 или +6
С сильными восстановителями, такими как водород и металлы, сера проявляет окислительные свойства, переходя в степень окисления -2

*Цитирирование задания со ссылкой на учебник производится исключительно в учебных целях для лучшего понимания разбора решения задания.
*К сожалению, временные проблемы с публикацией комментариев с мобильных устройств.