Упр.24.28 ГДЗ Лукашик 7-9 класс по физике (Физика)
Решение #1
Решение #2

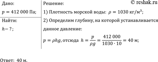
Рассмотрим вариант решения задания из учебника Лукашик, Иванова 7 класс, Просвещение:
Напор воды в водокачке создается насосом. Определите на какую высоту поднимается вода, если давление, созданное насосом, равно 400 кПа?
Популярные решебники 7 класс Все решебники
*К сожалению, временные проблемы с публикацией комментариев с мобильных устройств.