Упр.239 ГДЗ Никольский Потапов 7 класс (Алгебра)
Решение #1
Решение #2

Рассмотрим вариант решения задания из учебника Никольский, Потапов 7 класс, Просвещение:
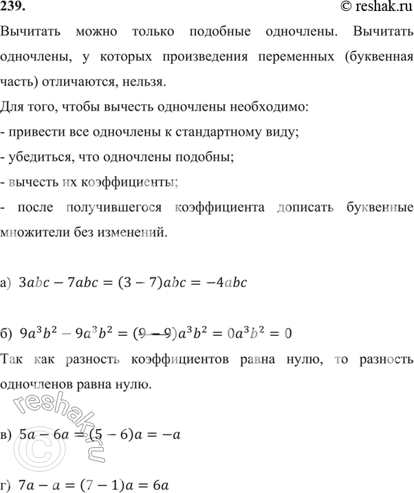
239 Найдите разность подобных одночленов:
а) 3abc - 7аbс;
б) 9а3b2 - 9а3b2;
в) 5а - 6а;
г) 7а - а.
Популярные решебники 7 класс Все решебники
*К сожалению, временные проблемы с публикацией комментариев с мобильных устройств.