Упр.23 ГДЗ Колягин Ткачёва 7 класс (Алгебра)
Решение #1 (Учебник 2023)
Решение #2 (Учебник 2012)

Рассмотрим вариант решения задания из учебника Колягин, Ткачёва, Фёдорова 7 класс, Просвещение:
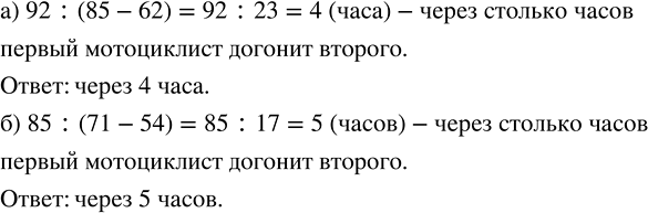
Определить по схеме время, за которое первый мотоциклист догонит второго (рис. 1), если двигаться они начали одновременно.
Сколько времени проводит ученик в школе в тот день, когда у него a уроков по 45 мин, b перемен по 15 мин и c перемен по 10 мин? Составить выражение для решения этой задачи.
Популярные решебники 7 класс Все решебники
*К сожалению, временные проблемы с публикацией комментариев с мобильных устройств.