Упр.23 ГДЗ Бунимович Кузнецова 6 класс (Математика)

Решение #1 (Учебник 2023)

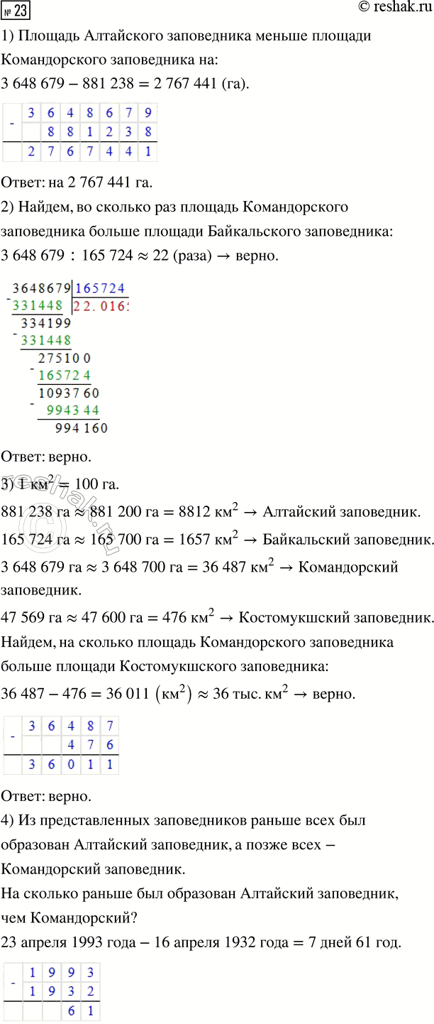
Изображение Упр.23 ГДЗ Бунимович Кузнецова 6 класс

Решение #2 (Учебник 2014)

Изображение Упр.23 ГДЗ Бунимович Кузнецова 6 класс

Рассмотрим вариант решения задания из учебника Бунимович, Кузнецова, Минаева 6 класс, Просвещение:
Напомним, что для измерения земельных участков применяются такие единицы площади, как ар и гектар: 1 а = 100 м^2, 1 га = 100 а = 10 000 м^2. В таблице представлены сведения о некоторых заповедниках России.
Сравните площади заповедников.
1) На сколько гектаров площадь Алтайского заповедника меньше площади Командорского заповедника?
2) Верно ли, что площадь Командорского заповедника примерно в 22 раза больше площади Байкальского заповедника?
3) Выразите площадь каждого заповедника целым числом квадратных километров: 1 км^2 = 100 га. Верно ли, что площадь Командорского заповедника больше площади Костомукшского примерно на 36 тыс. км^2?
4) Сравните даты образования заповедников и составьте свои вопросы.

а) 10 : 3;
б) 42 : 8;
в) 57 : 30;
г) 28 : 42.

*Цитирирование задания со ссылкой на учебник производится исключительно в учебных целях для лучшего понимания разбора решения задания.
*К сожалению, временные проблемы с публикацией комментариев с мобильных устройств.