🔥ГДЗ под запретом?

Вопрос 5 Параграф 23 ГДЗ Кузнецова Лёвкин 11 класс (Химия)

Решение #1

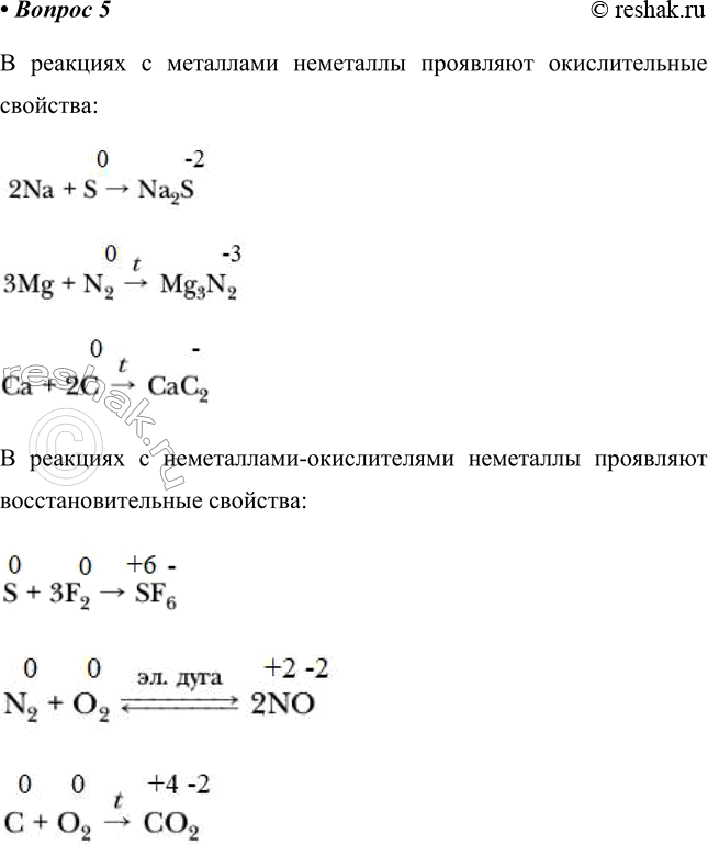
Изображение 5. Приведите уравнения химических реакций, характерных для неметаллов.В реакциях с металлами неметаллы проявляют окислительные свойстваВ реакциях с...
Дополнительное изображение

Рассмотрим вариант решения задания из учебника Кузнецова, Лёвкин, Шаталов 11 класс, Просвещение:
5. Приведите уравнения химических реакций, характерных для неметаллов.

В реакциях с металлами неметаллы проявляют окислительные свойства
В реакциях с неметаллами-окислителями неметаллы проявляют восстановительные свойства
Также неметаллы реагируют со сложными веществами – водой, оксидами металлов, основаниями, с азотной и концентрированной серной кислотами, с солями:
F2 + 2H2O > 4HF + O2
C + 2CuO > CO2 + 2Cu
3Cl2 + 6KOH > 5KCl + KCIO3 + 3H2O
Si + 2NaOH + H2O > Na2SiO3 + 2H2
S + 6HNO3(конц.) > H2SO4 + 6NO2 + 2H2O
C + 2H2SO4(конц.) > 2SO2 + CO2 + 2H2O
Cl2 + 2NaI > 2NaCl + I2
6P + 5KClO3 > 5KCl + 3P2O5
*Цитирирование задания со ссылкой на учебник производится исключительно в учебных целях для лучшего понимания разбора решения задания.
*К сожалению, временные проблемы с публикацией комментариев с мобильных устройств.