Упр.229 ГДЗ Мерзляк Полонский 7 класс (Алгебра)
Решение #1 (Учебник 2025)
Решение #2 (Учебник 2021)
Решение #3 (Учебник 2021)

Рассмотрим вариант решения задания из учебника Мерзляк, Полонская, Якир 7 класс, Вентана-Граф:
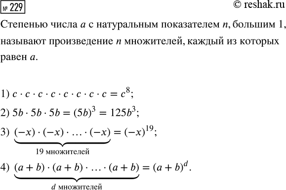
Представьте в виде степени произведение:
1) с · с · с · с · с · с · с · с; 3) (-x) · (-х) · ... · (-x);
19 множителей
2) 5b · 5b · 5b; 4) (а + b) · (a + b) · ... · (а + b).
d множителей
Докажите, что если сторону квадрата увеличить в n раз, то его площадь увеличится в n2 раз.
Похожие решебники
Популярные решебники 7 класс Все решебники
*К сожалению, временные проблемы с публикацией комментариев с мобильных устройств.