Упр.226 ГДЗ Колягин Ткачёва 7 класс (Алгебра)
Решение #1 (Учебник 2023)
Решение #2 (Учебник 2012)

Рассмотрим вариант решения задания из учебника Колягин, Ткачёва, Фёдорова 7 класс, Просвещение:
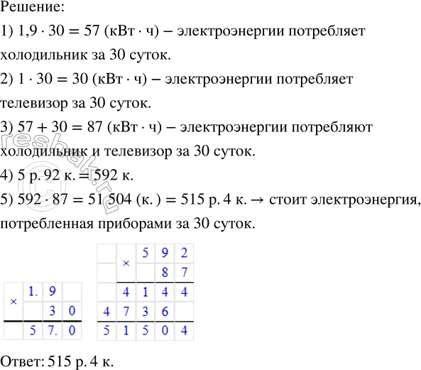
3а сутки холодильник потребляет 1,9 кВт·ч (киловатт-час) электроэнергии, а телевизор — 1 кВт·ч (при работе в среднем 4 ч в сутки). Сколько стоит электроэнергия, потреблённая приборами за 30 суток, если 1 кВт·ч стоит 5 р. 92 к.?
При каком значении n верно равенство:
1) (2a)^n=32a^5;
2) (-1/3 x^2 y)^n=-1/27 x^6 y^3;
3) (0,2y^2 )^n•100=4y^4;
4) (3 1/3 m^4 )^n•0,001=1/27 m^12;
5) (0,3ab^3 )^n•1/0,09=a^2 b^6;
6) (-1/2 b^2 c)^n=1/64 b^12 c^6
Популярные решебники 7 класс Все решебники
*К сожалению, временные проблемы с публикацией комментариев с мобильных устройств.