🔥ГДЗ под запретом?

Дополнительное задание на стр.138 ГДЗ Кузнецова Лёвкин 11 класс (Химия)

Решение #1

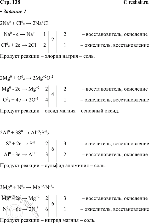
Изображение Задание. Рассмотрите приведённые выше реакции как окислительно-восстановительные процессы. Назовите продукты этих реакций и определите, к каким классам неорганических...
Дополнительное изображение

Рассмотрим вариант решения задания из учебника Кузнецова, Лёвкин, Шаталов 11 класс, Просвещение:
Задание. Рассмотрите приведённые выше реакции как окислительно-восстановительные процессы. Назовите продукты этих реакций и определите, к каким классам неорганических соединений их можно отнести.
2Na0 + Cl02 > 2Na+Cl-
Na0 - e > Na+ 1 2 2 – восстановитель, окисление
Cl02 + 2e > 2Cl- 2 1 – окислитель, восстановление
Продукт реакции – хлорид натрия – соль.
2Mg0 + O02 > 2Mg+2O-2
Mg0 - 2e > Mg+2 2 4 2 – восстановитель, окисление
O02 + 4e > 2O-2 4 1 – окислитель, восстановление
Продукт реакции – оксид магния – основный оксид.
2Al0 + 3S0 > Al+32S-23
S0 + 2e > S-2 2 6 3 – окислитель, восстановление
Al0 - 3e > Al+3 3 2 – восстановитель, окисление
Продукт реакции – сульфид алюминия – соль.
3Mg0 + N02 > Mg+23N-32
Mg0 - 2e > Mg+2 2 6 3 – восстановитель, окисление
N02 + 6e > 2N-3 6 1 – окислитель, восстановление
Продукт реакции – нитрид магния – соль.
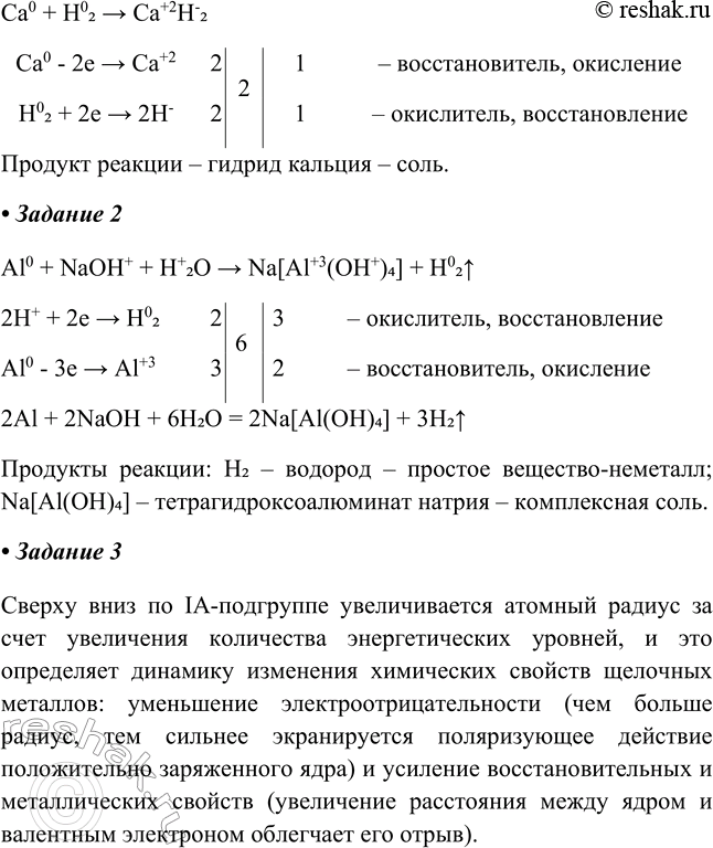
Ca0 + H02 > Ca+2H-2
Ca0 - 2e > Ca+2 2 2 1 – восстановитель, окисление
H02 + 2e > 2H- 2 1 – окислитель, восстановление
Продукт реакции – гидрид кальция – соль.
Задание. Рассмотрите одну из приведённых выше реакций как окислительно-восстановительный процесс. Назовите продукт этого взаимодействия. К какому классу неорганических соединений его можно отнести?
Al0 + NaOH+ + H+2O > Na[Al+3(OH+)4] + H02^
2H+ + 2e > H02 2 6 3 – окислитель, восстановление
Al0 - 3e > Al+3 3 2 – восстановитель, окисление
2Al + 2NaOH + 6H2O = 2Na[Al(OH)4] + 3H2^
Продукты реакции: H2 – водород – простое вещество-неметалл; Na[Al(OH)4] – тетрагидроксоалюминат натрия – комплексная соль.
Задание. Изучите таблицу 22. Как изменяются важнейшие характеристики элементов от лития к цезию? Каковы причины этих изменений?
Сверху вниз по IA-подгруппе увеличивается атомный радиус за счет увеличения количества энергетических уровней, и это определяет динамику изменения химических свойств щелочных металлов: уменьшение электроотрицательности (чем больше радиус, тем сильнее экранируется поляризующее действие положительно заряженного ядра) и усиление восстановительных и металлических свойств (увеличение расстояния между ядром и валентным электроном облегчает его отрыв).
*Цитирирование задания со ссылкой на учебник производится исключительно в учебных целях для лучшего понимания разбора решения задания.
*К сожалению, временные проблемы с публикацией комментариев с мобильных устройств.