Упр.2.53 ГДЗ Дорофеев Суворова 9 класс (Алгебра)
Решение #1

Рассмотрим вариант решения задания из учебника Дорофеев, Суворова, Бунимович 9 класс, Просвещение:
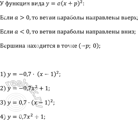
На рисунке 2.30 изображены графики функций:
у = О,7х^2 + 1, у = 0,7(х - 1)^2,
у = -0,7х^2 + 1, у = -0,7(х - 1)^2.
Для каждого графика укажите соответствующую формулу.
Популярные решебники 9 класс Все решебники
*К сожалению, временные проблемы с публикацией комментариев с мобильных устройств.