Упр.2.41 ГДЗ Никольский Потапов 11 класс (Алгебра)
Решение #1
Решение #2

Рассмотрим вариант решения задания из учебника Никольский, Потапов 11 класс, Просвещение:
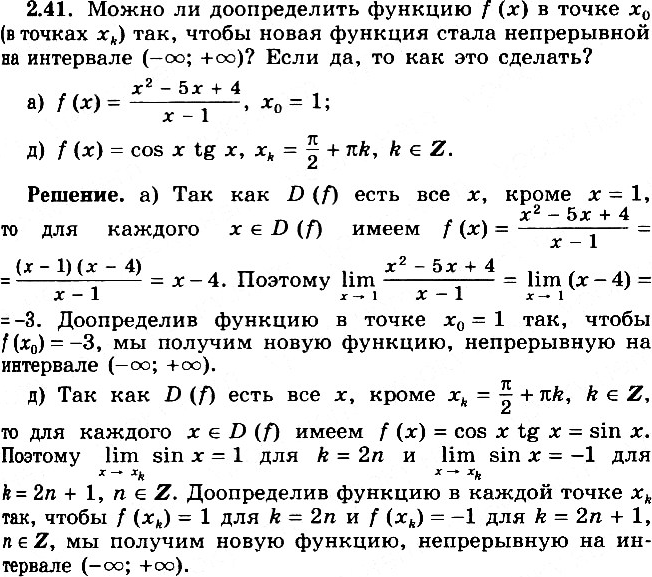
2.41 Можно ли доопределить функцию f(x) в точке х0 (в точках xk) так, чтобы новая функция стала непрерывной на интервале (-бесконечность; +бесконечность)? Если да, то как это сделать?
a) f(x) = (x2-5x+4)/(x-1), x0=1
б) f(x) = (x2-4)/(x+2), x0=-2;
в) f(x) = (12-x)/x, x0=0;
г) f(x) = (x2-1)/(x-2), x0=2;
д) f(x) = cosxtgx,xk=пи/2 + пиk, k принадлежит Z;
е) f(x) - sin х ctg х, xk = пиk, k принадлежит Z;
ж) f(x) = tg x, xk = пи/2 + пиk, k принадлежит Z;
з) f(x) = ctg x, xk = пиk, k принадлежит Z.
Популярные решебники 11 класс Все решебники
*размещая тексты в комментариях ниже, вы автоматически соглашаетесь с пользовательским соглашением