Упр.2.31 ГДЗ Дорофеев Суворова 7 класс (Алгебра)
Решение #1

Рассмотрим вариант решения задания из учебника Дорофеев, Суворова, Бунимович 7 класс, Просвещение:
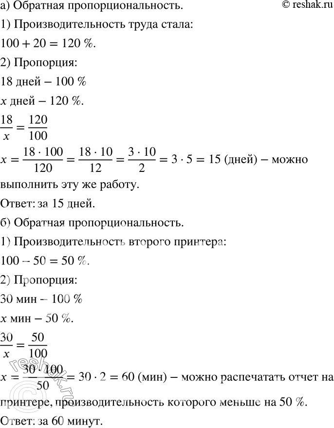
а) На облицовку плиткой подъезда в строящемся доме ушло 18 дней. За сколько дней можно было бы выполнить эту же работу, если повысить производительность труда на 20% ? б) Отчёт группы исследователей был распечатан на принтере за 30 мин. За какое время можно распечатать этот отчёт на принтере, производительность которого на 50% меньше?
Популярные решебники 7 класс Все решебники
*К сожалению, временные проблемы с публикацией комментариев с мобильных устройств.