Упр.2.146 ГДЗ Дорофеев Шарыгин 6 класс (Математика)
Решение #1

Рассмотрим вариант решения задания из учебника Дорофеев, Шарыгин, Суворова 6 класс, Просвещение:
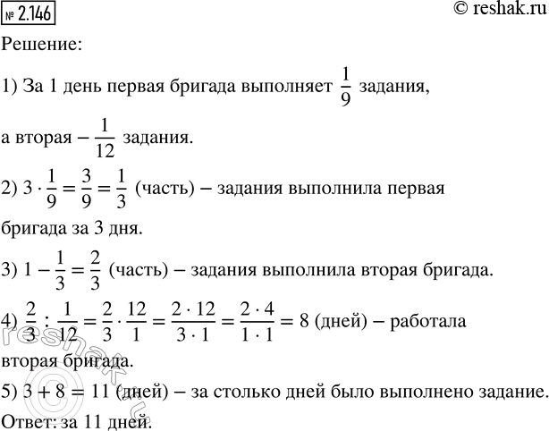
2.146. Первая бригада может выполнить задание за 9 дней, а вторая - за 12 дней. Первая бригада работала над выполнением этого задания 3 дня, потом вторая бригада закончила работу. За сколько дней было выполнено задание?
Популярные решебники 6 класс Все решебники
*К сожалению, временные проблемы с публикацией комментариев с мобильных устройств.