Упр.2.126 ГДЗ Виленкин Жохов 5 класс Часть 1, Просвещение (Математика)

Решение #1 (Учебник 2023)

Изображение Запишите выражение:а) сумма 17 + 3 и 24 - 9;    г) разность 777 + 33 и 196 - 145;б) сумма c + 14 и 28;        д) разность a + 12 и y - 7;в) сумма 107 и z - d + 14;...

Решение #2 (Учебник 2023)

Изображение Запишите выражение:а) сумма 17 + 3 и 24 - 9;    г) разность 777 + 33 и 196 - 145;б) сумма c + 14 и 28;        д) разность a + 12 и y - 7;в) сумма 107 и z - d + 14;...
Дополнительное изображение

Рассмотрим вариант решения задания из учебника Виленкин, Жохов, Александрова 5 класс, Просвещение:
Запишите выражение:
а) сумма 17 + 3 и 24 - 9; г) разность 777 + 33 и 196 - 145;
б) сумма c + 14 и 28; д) разность a + 12 и y - 7;
в) сумма 107 и z - d + 14; е) разность 31 и a + b - 28.

Для решения задания заменим слова математическими символами.
а) сумма 17+3 и 24-9
Заменим слово сумма знаком «+», получим выражение:
(17+3)+(24-9), где первое слагаемое (17+3), (24-9) - второе слагаемое.
б) сумма c+14 и 28
Заменим слово сумма знаком «+», получим выражение:
(c+14)+28, где первое слагаемое (c+14), 28 - второе слагаемое.
в) сумма 107 и z-d+14
Заменим слово сумма знаком «+», получим выражение:
107+(z-d+14), где первое слагаемое 107, (z-d+14) - второе слагаемое.
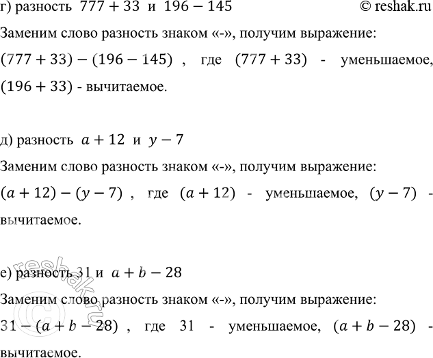
г) разность 777+33 и 196-145
Заменим слово разность знаком «-», получим выражение:
(777+33)-(196-145), где (777+33) - уменьшаемое, (196+33) - вычитаемое.
д) разность a+12 и y-7
Заменим слово разность знаком «-», получим выражение:
(a+12)-(y-7), где (a+12) - уменьшаемое, (y-7) - вычитаемое.
е) разность 31 и a+b-28
Заменим слово разность знаком «-», получим выражение:
31-(a+b-28), где 31 - уменьшаемое, (a+b-28) - вычитаемое.

*Цитирирование задания со ссылкой на учебник производится исключительно в учебных целях для лучшего понимания разбора решения задания.
*размещая тексты в комментариях ниже, вы автоматически соглашаетесь с пользовательским соглашением