Упр.2.113 ГДЗ Дорофеев Шарыгин 6 класс (Математика)
Решение #1

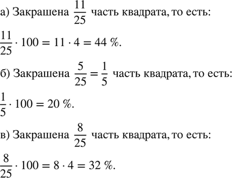
Рассмотрим вариант решения задания из учебника Дорофеев, Шарыгин, Суворова 6 класс, Просвещение:
Сколько процентов площади квадрата закрашено (рис. 1.9)?
Популярные решебники 6 класс Все решебники
*К сожалению, временные проблемы с публикацией комментариев с мобильных устройств.