(Обновлен)Задание ЕГЭ 2 Параграф 2 ГДЗ Мякишев 11 класс (Физика)
|
Не совпадает с вашим учебником? Посмотрите устаревший решебник |
Решение #1
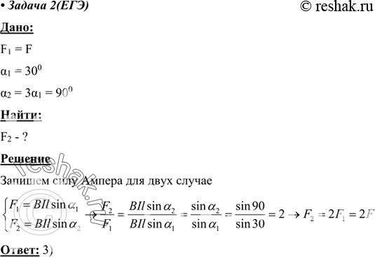
Решение #2

Совет дня!
Чтобы не спалиться на списывании, сайт решак.ру рекомендует максимально изменять тексты сочинений "под себя", изменять имена собственные, города, подбирать синонимы.Похожие решебники
Популярные решебники 11 класс Все решебники
*размещая тексты в комментариях ниже, вы автоматически соглашаетесь с пользовательским соглашением