Упр.184 ГДЗ Никольский Потапов 7 класс (Алгебра)
Решение #1
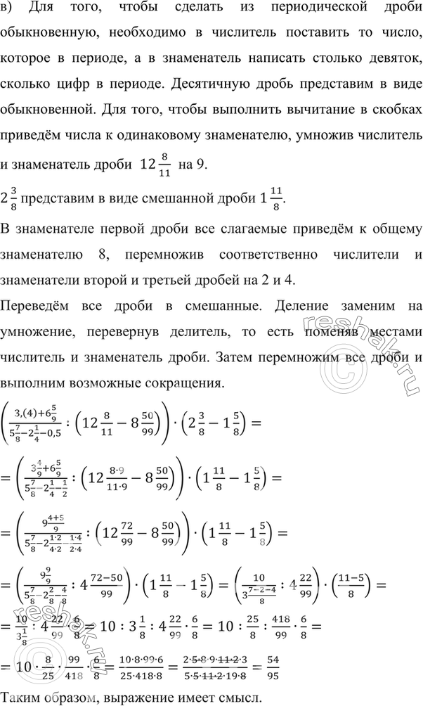
Решение #2

Рассмотрим вариант решения задания из учебника Никольский, Потапов 7 класс, Просвещение:
184. Установите, какие из следующих выражений имеют смысл и какие — не имеют. Для выражений, имеющих смысл, найдите их числовые значения:
Популярные решебники 7 класс Все решебники
*К сожалению, временные проблемы с публикацией комментариев с мобильных устройств.