Упр.181 ГДЗ Мерзляк Полонский 5 класс (Математика)
Решение #1 (Учебник 2024)
Решение #2 (Учебник 2019)
Решение #3 (Учебник 2019)

Рассмотрим вариант решения задания из учебника Мерзляк, Полонский, Якир 5 класс, Просвещение:
Назовите все натуральные числа, которые:
1) больше 678, но меньше 684;
2) больше 2 934 450, но меньше 2 934 454;
3) больше 12 706, но меньше 12 708;
4) больше 24 315, но меньше 24 316.
1) Как изменится сумма, если одно из слагаемых увеличить на 12?
2) Как изменится сумма, если одно из слагаемых увеличить на 23, а второе — на 17?
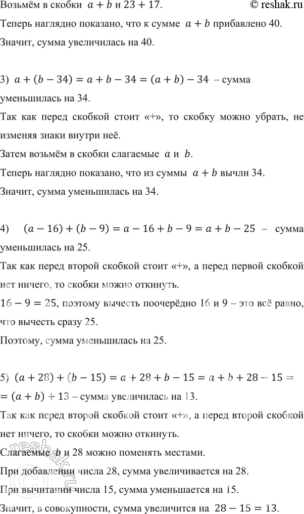
3) Как изменится сумма, если одно из слагаемых уменьшить на 34?
4) Как изменится сумма, если одно из слагаемых уменьшить на 16, а второе — на 9?
5) Как изменится сумма, если одно из слагаемых увеличить на 28, а второе уменьшить на 15?
6) Одно из слагаемых увеличили на 3. На сколько надо увеличить второе слагаемое, чтобы сумма увеличилась на 14?
7) Одно из слагаемых увеличили на 8. Как надо изменить второе слагаемое, чтобы сумма: а) увеличилась на 3; б) уменьшилась на 5?
Похожие решебники
Популярные решебники 5 класс Все решебники
*К сожалению, временные проблемы с публикацией комментариев с мобильных устройств.