Упр.17.32 ГДЗ Лукашик 7-9 класс по физике (Физика)
Решение #1

Рассмотрим вариант решения задания из учебника Лукашик, Иванова 7 класс, Просвещение:
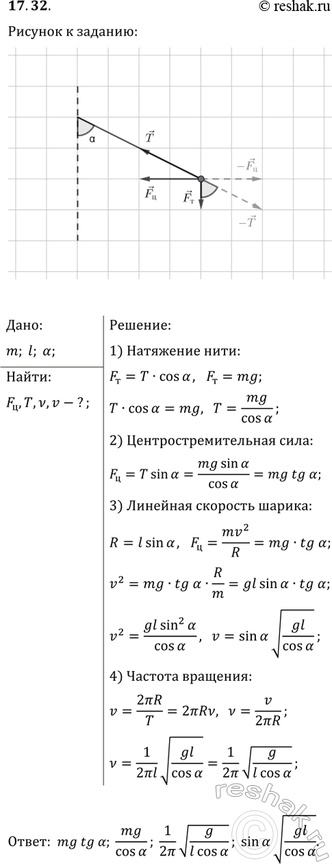
17.32. Небольшой шарик массой m, подвешенный на нити длиной l, вращается в горизонтальной плоскости вокруг вертикальной оси. Нить образует с осью вращения угол альфа. Сделайте рисунок и определите центростремительную силу и силу натяжения нити. С какой частотой осуществляется вращение? Вычислите линейную скорость шарика.
Популярные решебники 7 класс Все решебники
*К сожалению, временные проблемы с публикацией комментариев с мобильных устройств.