Упр.160 ГДЗ Мерзляк Полонский 5 класс (Математика)
Решение #1 (Учебник 2024)
Решение #2 (Учебник 2024)
Решение #3 (Учебник 2019)
Решение #4 (Учебник 2019)

Рассмотрим вариант решения задания из учебника Мерзляк, Полонский, Якир 5 класс, Просвещение:
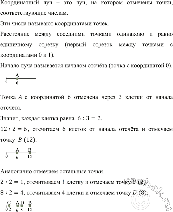
Перенесите в тетрадь рисунок 59. Отметьте на координатном луче точки В (12), С (2), D (8).
В записи чисел вместо нескольких цифр поставили звёздочки.
Сравните эти числа:
1) 35* *** и 32* ***; 2) * *68 и 86*.
Похожие решебники
Популярные решебники 5 класс Все решебники
*размещая тексты в комментариях ниже, вы автоматически соглашаетесь с пользовательским соглашением