🔥ГДЗ под запретом?

Вариант 1 Самостоятельная работа 16 ГДЗ Самостоятельные и контрольные работы Босова 8 класс (Информатика)

Решение #1

Изображение Самостоятельная работа № 16АЛГОРИТМИЧЕСКАЯ КОНСТРУКЦИЯ «ВЕТВЛЕНИЕ»ВАРИАНТ 11. Изобразите блок-схему для определения цвета ремёсел по отрывку из стихотворения...
Дополнительное изображение

Рассмотрим вариант решения задания из учебника Босова, Босова, Бондарева 8 класс, Просвещение:
Самостоятельная работа № 16
АЛГОРИТМИЧЕСКАЯ КОНСТРУКЦИЯ «ВЕТВЛЕНИЕ»
ВАРИАНТ 1
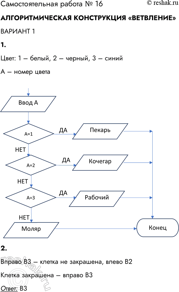
1. Изобразите блок-схему для определения цвета ремёсел по отрывку из стихотворения Джанни Родари «Какого цвета ремёсла?»1.
Цвет свой особый
У каждого дела.
Вот перед вами
Булочник белый.
< ... >
Чёрный у топки
Стоит кочегар.
Всеми цветами
Сверкает маляр.
В синей спецовке
Под цвет небосвода
Ходит рабочий
Под сводом завода.
Цвет: 1 – белый, 2 – черный, 3 – синий
А – номер цвета
2. Перед началом выполнения алгоритма Робот находился в клетке В2. Укажите клетку, в которой окажется Робот после выполнения алгоритма.
алг перемещение
нач
вправо
если клетка закрашена
то влево
все
влево
если клетка закрашена
то вправо
все
кон
Вправо В3 – клетка не закрашена, влево В2
Клетка закрашена – вправо В3
Ответ: В3
3. Для каждой записи в левом столбце подберите соответствующее ей отношение в правом столбце.
4. Составьте блок-схему алгоритма для вычисления значения функции, заданной следующим образом
5. Дополнительное задание. Постройте график функции у(х) по следующему алгоритму:
если х < = -2
то у := х
иначе
если х < = 2
то у := -(х * х / 2)
иначе у := -2
все
все
*Цитирирование задания со ссылкой на учебник производится исключительно в учебных целях для лучшего понимания разбора решения задания.
*К сожалению, временные проблемы с публикацией комментариев с мобильных устройств.