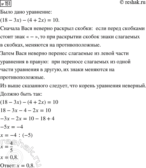
Упр.151 ГДЗ Мерзляк Полонский 7 класс (Алгебра)
Решение #1 (Учебник 2025)
Решение #2 (Учебник 2021)
Решение #3 (Учебник 2021)

Рассмотрим вариант решения задания из учебника Мерзляк, Полонская, Якир 7 класс, Вентана-Граф:
Решая уравнение 109(2), Вася Ленивцев записал следующее:
18 - 3x - 4 + 2x = 10;
-x = 10 + 18 - 4;
-x = 24;
x = -24.
Найдите ошибки в его решении.
На доске написаны числа 1, 2, 3, ..., 10. За один шаг разрешается, выбрав два числа, к каждому из них прибавить 5 или из каждого вычесть 1. Можно ли с помощью этих операций добиться того, чтобы все числа, записанные на доске, оказались равными?
Похожие решебники
Популярные решебники 7 класс Все решебники
*К сожалению, временные проблемы с публикацией комментариев с мобильных устройств.