Упр.15.29 ГДЗ Никольский Потапов 11 класс (Алгебра)
Решение #1
Решение #2

Рассмотрим вариант решения задания из учебника Никольский, Потапов 11 класс, Просвещение:
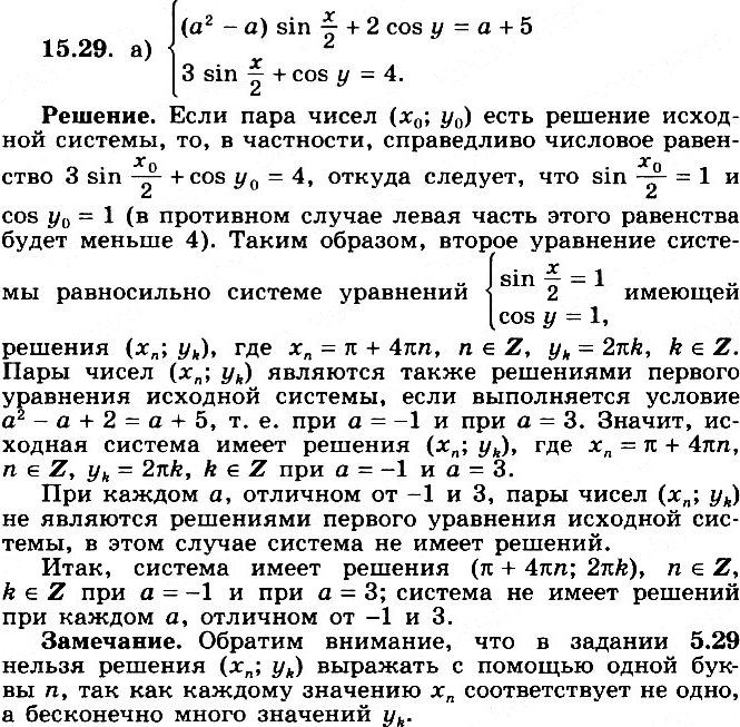
15.29 а) система
(a2-a)sinx/2 + 2cosy=a+5
3sinx/2 + cosy=4;
б) система
(a2+a)siny/2 + 2cosx=3a+1
3siny/2 + cosx=-4.
Популярные решебники 11 класс Все решебники
*размещая тексты в комментариях ниже, вы автоматически соглашаетесь с пользовательским соглашением