Упр.15.22 ГДЗ Лукашик 7-9 класс по физике (Физика)
Решение #1

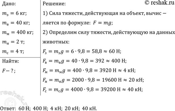
Рассмотрим вариант решения задания из учебника Лукашик, Иванова 7 класс, Просвещение:
Чему равна сила тяжести, действующая на зайца, волка, медведя, носорога, слона, если их массы соответственно равны 6 кг,
40 кг, 400 кг, 2 т, 4 т?
Популярные решебники 7 класс Все решебники
*К сожалению, временные проблемы с публикацией комментариев с мобильных устройств.