Упр.15.13 ГДЗ Мерзляк 10 класс Углубленный уровень (Алгебра)
Решение #1

Рассмотрим вариант решения задания из учебника Мерзляк, Номировский, Поляков 10 класс, Просвещение:
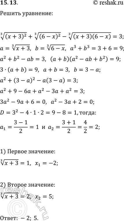
15.13. Решите уравнение (x+3)^(2/3)+(6-x)^(2/3)-((x+3)(6-x))^(1/3)=3.
Похожие решебники
Популярные решебники 10 класс Все решебники
*размещая тексты в комментариях ниже, вы автоматически соглашаетесь с пользовательским соглашением