Задание 149 ГДЗ Семенов Рудченко 6 класс (Информатика)

Рассмотрим вариант решения задания из учебника Семёнов, Рудченко 6 класс, Просвещение:
149. Реши задачу
В нашем классе из 31 учащегося по итогам первой четверти неуспевающих нет. При этом у нас имеется 3 круглых отличника и 3 круглых троечника. Пятеро учеников закончили четверть только на четверки и пятерки. Известно также, что пятерки имеются среди четвертных оценок 18 учеников и 24 ученика имеют среди четвертных оценок четверки. Сколько учеников нашего класса имеют в четверти и тройки, и четверки, и пятерки? Сколько учеников нашего класса не получили в четверти ни одной четверки?
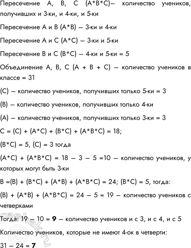
А – количество учеников, получивших 3-ки
В – количество учеников, получивших 4-ки = 24
С – количество учеников получивших 5-ки = 18
Пересечение А, В, С (А*В*С)– количество учеников, получивших и 3-ки, и 4-ки, и 5-ки
Пересечение А и В (А*В) – 3-ки и 4-ки
Пересечение А и С (А*С) – 3-ки и 5-ки
Пересечение В и С (В*С) – 4-ки и 5-ки = 5
Объединение А, В, С (А + В + С) – количество учеников в классе = 31
(С) – количество учеников, получивших только 5-ки = 3
(В) – количество учеников, получивших только 4-ки
(А) – количество учеников, получивших только 3-ки = 3
С = (С) + (А*С) + (В*С) + (А*В*С) = 18;
(В*С) = 5, (С) = 3 тогда
(А*С) + (А*В*С) = 18 – 3 – 5 =10 – количество учеников, у которых могут быть 3-ки
В =(В) + (В*С) + (А*В) + (А*В*С) = 24; (В*С) = 5, тогда:
(В) + (А*В) + (А*В*С) = 24 – 5 = 19 – количество учеников с четверками
Тогда: 19 – 10 = 9 – количество учеников и с 3, и с 4, и с 5
Количество учеников, которые не имеют 4-ок в четверти:
31 – 24 = 7
Популярные решебники 6 класс Все решебники
*К сожалению, временные проблемы с публикацией комментариев с мобильных устройств.