Упр.1437 ГДЗ Мерзляк Полонский 5 класс (Математика)
Решение #1 (Учебник 2024)
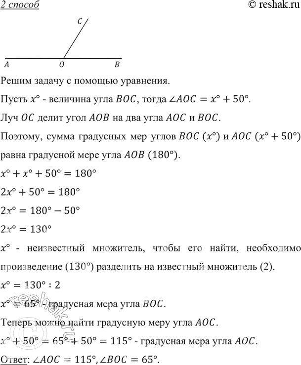
Решение #2 (Учебник 2024)

Рассмотрим вариант решения задания из учебника Мерзляк, Полонский, Якир 5 класс, Просвещение:
Луч ОС делит развёрнутый угол AОВ на два угла так, что угол AОС на 50^о больше угла BОС. Найдите градусные меры углов AОС и BОС.
Похожие решебники
Популярные решебники 5 класс Все решебники
*размещая тексты в комментариях ниже, вы автоматически соглашаетесь с пользовательским соглашением