Упр.14.40 ГДЗ Никольский Потапов 11 класс (Алгебра)
Решение #1
Решение #2

Рассмотрим вариант решения задания из учебника Никольский, Потапов 11 класс, Просвещение:
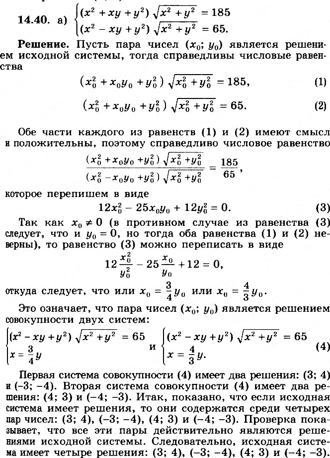
14.40 а) система
(x2+xy+y2) корень (x2+y2)=185
(x2-xy+y2) корень (x2+y2)=65;
б) система
(x2+xy+2y2) корень (x2+y2)=145
(2x2-xy+y2) корень (x2+y2)=230;
в) система
(3x2+2xy+y2) корень (x2+y2)= 6 корень 2
(x2-2xy+3y2) корень (x2+y2)=2 корень 2;
г) система
(x + y) корень (x2+y2)=221
(x-y) корень (x2+y2)=91.
Популярные решебники 11 класс Все решебники
*размещая тексты в комментариях ниже, вы автоматически соглашаетесь с пользовательским соглашением