Упр.1365 ГДЗ Мерзляк Полонский 6 класс (Математика)
Решение #1
Решение #2

Рассмотрим вариант решения задания из учебника Мерзляк, Полонский, Якир 6 класс, Вентана-Граф:
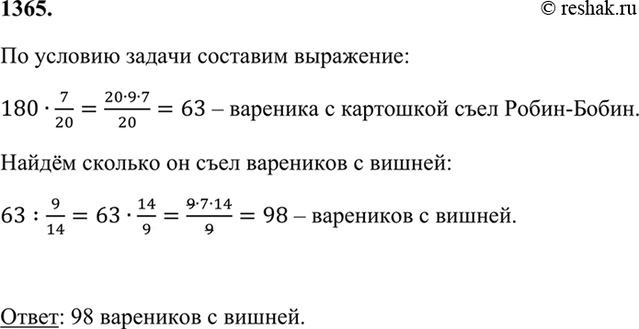
1365. Робин-Бобин съел за обедом 180 вареников с мясом, картошкой и вишней. Вареники с картошкой составляли 7/20 всех вареников или 9/14 вареников с вишней. Сколько вареников с вишней сьел Робин-Бобин?
Похожие решебники
Популярные решебники 6 класс Все решебники
*размещая тексты в комментариях ниже, вы автоматически соглашаетесь с пользовательским соглашением