Упр.1353 ГДЗ Мерзляк Полонский 6 класс (Математика)
Решение #1
Решение #2

Рассмотрим вариант решения задания из учебника Мерзляк, Полонский, Якир 6 класс, Вентана-Граф:
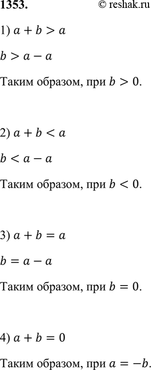
1353.Даны числа а и b. При каком условии:
1) а + b > а;
2) а + b < а;
3) а + b = а;
4) а + b = 0?
Похожие решебники
Популярные решебники 6 класс Все решебники
*К сожалению, временные проблемы с публикацией комментариев с мобильных устройств.