Упр.1256 ГДЗ Мерзляк Полонский 7 класс (Алгебра)
Решение #1 (Учебник 2025)

Рассмотрим вариант решения задания из учебника Мерзляк, Полонская, Якир 7 класс, Вентана-Граф:
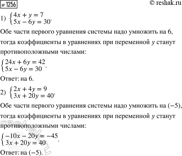
На какое число надо умножить обе части первого уравнения системы, чтобы в уравнениях коэффициенты при переменной у стали противоположными числами:
1) {4x + y = 7; 5x - 6y = 30;
2) {2x + 4y = 9; 3x + 20y = 40?
Похожие решебники
Популярные решебники 7 класс Все решебники
*К сожалению, временные проблемы с публикацией комментариев с мобильных устройств.