Задание 13 Параграф 122 ГДЗ Мякишев 10 класс (Физика)
Решение #1
Решение #2
Решение #3

Рассмотрим вариант решения задания из учебника Мякишев, Буховцев 10 класс, Просвещение:
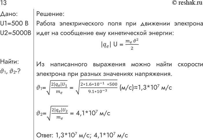
13. Определите скорость электронов при выходе из электронной пушки в двух случаях — при разности потенциалов между анодом и катодом 500 В и 5000 В.
Похожие решебники
Популярные решебники 10 класс Все решебники
*К сожалению, временные проблемы с публикацией комментариев с мобильных устройств.