Вопрос 6 Параграф 12 ГДЗ Кузнецова Лёвкин 11 класс (Химия)

Решение #1

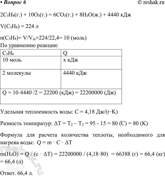
Изображение 6. На основании термохимического уравнения горения пропана 2С3Н8(г.) + 10О2(г.) = 6СО2(г.) + 8Н2О(ж.) + 4440 кДж вычислите, какой объём воды можно нагреть от 15 до 95...

Рассмотрим вариант решения задания из учебника Кузнецова, Лёвкин, Шаталов 11 класс, Просвещение:
6. На основании термохимического уравнения горения пропана 2С3Н8(г.) + 10О2(г.) = 6СО2(г.) + 8Н2О(ж.) + 4440 кДж вычислите, какой объём воды можно нагреть от 15 до 95 °C, используя теплоту, выделившуюся при сгорании 224 л (н. у.) пропана. (Расходами на нагревание посуды и потерями теплоты можно пренебречь.)

2C3H8(г.) + 10O2(г.) = 6CO2(г.) + 8H2O(ж.) + 4440 кДж
V(C3H8) = 224 л
n(C3H8)= V/Vm=224/22,4= 10 (моль)
По уравнению реакции:
Q = 10·4440 /2 = 22200 (кДж) = 22200000 (Дж)
Удельная теплоемкость воды: C = 4,18 Дж/(г·K)
Разность температур: T = T2 – T2 = 95 - 15 = 80 (С) = 80 (K)
Формула для расчета количества теплоты, необходимого для нагрева воды: Q = m · C · T
m(H2O) = Q / (c · T) = 22200000 / (4,18·80) = 66388 (г) = 66,4 (кг) = 66,4 (л)
Ответ. 66,4 л.
*Цитирирование задания со ссылкой на учебник производится исключительно в учебных целях для лучшего понимания разбора решения задания.
*размещая тексты в комментариях ниже, вы автоматически соглашаетесь с пользовательским соглашением