Задание ЕГЭ 1 Параграф 115 ГДЗ Мякишев 10 класс (Физика)
Решение #1

Рассмотрим вариант решения задания из учебника Мякишев, Буховцев 10 класс, Просвещение:
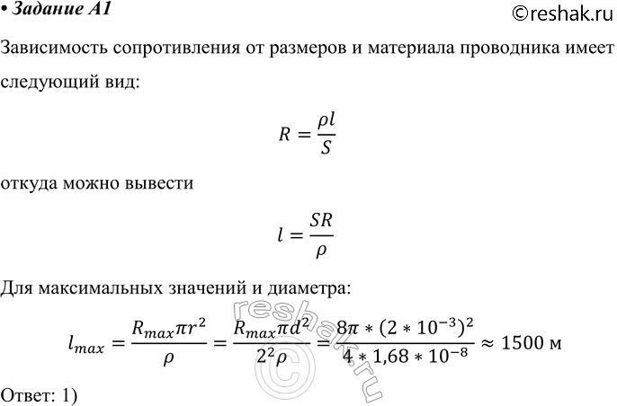
A1. Сопротивление медного провода, с помощью которого электроприбор подключается к источнику тока, не должно превышать 8 Ом. На каком максимальном расстоянии от источника можно установить электроприбор, если диаметр провода 2 мм? Удельное сопротивление меди 1,68 * 10^-8 Ом * м.
1) 1500 м
2) 15 м
3) 150 м
4) 750 м
Похожие решебники
Популярные решебники 10 класс Все решебники
*К сожалению, временные проблемы с публикацией комментариев с мобильных устройств.