Упр.1131 ГДЗ Мерзляк Полонский 5 класс (Математика)
Решение #1 (Учебник 2024)
Решение #2 (Учебник 2019)

Рассмотрим вариант решения задания из учебника Мерзляк, Полонский, Якир 5 класс, Просвещение:
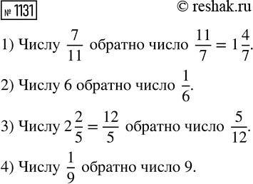
Укажите число, обратное числу: 1) 7/11; 2) 6; 3) 2 2/5; 4) 1/9.
Найдите числа, которых не хватает в цепочке вычислений:
Похожие решебники
Популярные решебники 5 класс Все решебники
*К сожалению, временные проблемы с публикацией комментариев с мобильных устройств.