Упр.1120 ГДЗ Мерзляк Полонский 5 класс (Математика)
Решение #1 (Учебник 2024)
Решение #2 (Учебник 2019)

Рассмотрим вариант решения задания из учебника Мерзляк, Полонский, Якир 5 класс, Просвещение:
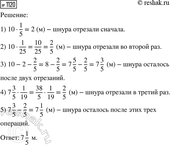
0т шнура длиной 10 м сначала отрезали 1/5 его длины, затем — 1/25 начальной длины, а потом — 1/19 того, что осталось. Сколько метров шнура осталось после этих трёх операций?
0т двух пристаней, расстояние между которыми равно 63 км, навстречу друг другу одновременно отплыли две моторные лодки. Скорость одной из них равна 16 км/ч. Лодки встретились через 2 ч 6 мин после начала движения. Найдите скорость второй лодки.
Похожие решебники
Популярные решебники 5 класс Все решебники
*К сожалению, временные проблемы с публикацией комментариев с мобильных устройств.